• 网站首页
  • 关于我们
  • 助理职称认定
  • 助理职称评审
  • 中级职称认定
  • 中级职称评审
  • 高级职称评审
  • 新闻动态
首页 > 新闻动态

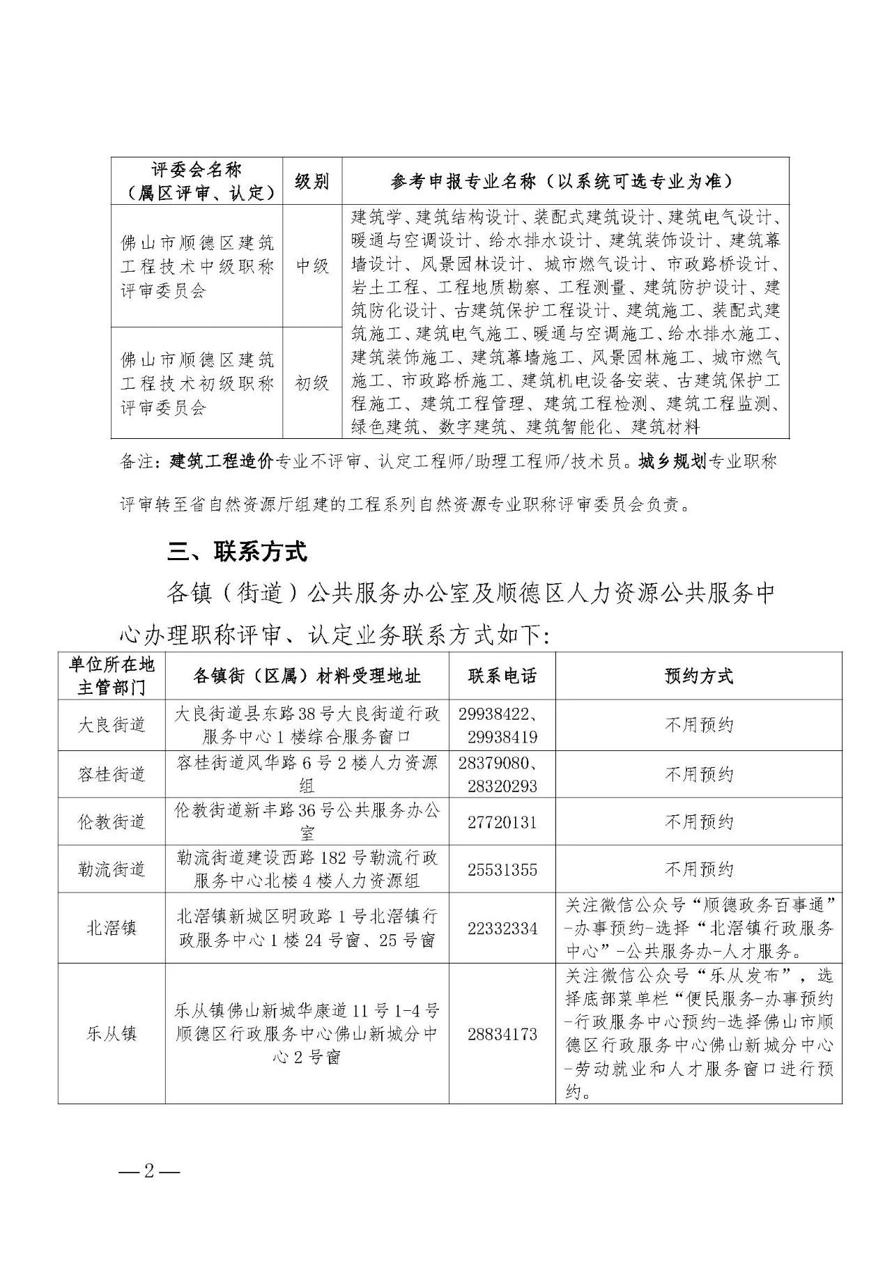
[佛山市]2024年度顺德区建筑专业中初级职称材料受理的通知

作者:小编 更新时间:2025-03-15 点击数:

[佛山市]2024年度顺德区建筑专业中初级职称材料受理的通知

[佛山市]2024年度顺德区建筑专业中初级职称材料受理的通知

[佛山市]2024年度顺德区建筑专业中初级职称材料受理的通知

附件:可以点击【免费测评】咨询在线老师要文件!

Tag: 广东职称评审通知 佛山职称评审
上一篇:[茂名市]电白区2024年度建筑工程技术人才初级职称评审工作
下一篇:[湛江市]2024年度建筑工程技术人才工程师及以下级别职称评
返回列表

随便看看

  • 广州市2024年度职称评审通知已发布!
  • [广东省职称评审]评职称时学历不够怎么办?看这里→
  • 广东职称评审攻略:何时申报?怎么评审?哪些要求?快速了解!
  • 广东职称评审申报有哪些步骤?
  • [广州市]2024年度轻工工程技术工程师资格职称评审通知!
  • [深圳市]2024年度给排水专业职称申报延期通知
  • 为什么要评职称?广东省职称评审难度大吗?
  • 广东省职称评审费用汇总!赶紧看看你要花多少钱吧!
  • 在广东省,评到职称还会被撤销吗?附申报所需材料清单!
  • 广东职称评审条件全分享:学历+资历+社保+继续教育+业绩+论文!

产品推荐

大学专科毕业后工作满 2 年,可申请深圳助理工程师职称评审?

大学专科毕业后工作满 2 年,可申请深圳助理工程师职称评审?

本科毕业生多久可以助理级职称评审?助理级职称评审材料需要这些?

本科毕业生多久可以助理级职称评审?助理级职称评审材料需要这些?

广州评助理工程师需要什么材料?这些材料是必备

广州评助理工程师需要什么材料?这些材料是必备

2025广东助理职称评审,全流程要点一次性说清

2025广东助理职称评审,全流程要点一次性说清

必看!2025广东省助理工程师职称评审认定全攻略

必看!2025广东省助理工程师职称评审认定全攻略

  • 助理职称认定
  • 助理职称评审
  • 中级职称认定
联系我们
  • 地址:
  • 电话:400-626-1339
    友情链接:

Copyright © 2012-2024 广州毅德 版权所有粤ICP备2024292018号-1